PG电子官方2023年中国POLO衫行业全景分析:Polo衫设计正朝着融入时代、

日期:2024-10-17 13:50:20 浏览:

  PG电子官方2023年中国POLO衫行业全景分析:Polo衫设计正朝着融入时代、人文内涵的趋势发展前景广阔[图]近年来,我国国内服装年需求总量在400亿件以上,服装产品消费规模超过4.5万亿元,作为服装产业细分品类之一,POLO衫产品份额占比虽然较小,但POLO衫市场规模一直保持增长趋势,pg电子游戏官方网站2022年我国POLO衫市场规模从2015年的442.4亿元增长至588.7亿元,预计2023年我国POLO衫市场规模有望达到616.7亿元。

  polo衫是一种T恤的简称,原本称做网球衫(tennisshirt)。19世纪末20世纪初,由于规则需要,打网球需要穿着长袖衬衣并打领带。1926年,短袖运动衫被法国网球冠军ReneLacoste(勒内·拉科斯特)引入,Lacoste最早为自己设计的衬衫有着棱纹小领口和棱纹短袖,衣身较长,为的是在激烈的比赛中不容易脱落在外,衬衫中的门襟纽扣结构则来自马球衫。

  在polo衫问世之前,打网球是穿着传统衬衫、连袜裤并打上领带的。20世纪60年代,著名的时装设计师拉尔夫·劳伦捕捉到马球运动衣所体现出的对高素质生活追求和睿智卓越的个性气质,设计出集传统优雅与现代时髦于一体的Polo牌针织全棉T恤衫,此款式大受欢迎成为定番,并借此将此衣型引介到马球界和其他运动界以至休闲穿着,才因此叫做Polo衫,也称为高尔夫球衫(golfshirt),因他的外叫做“鳄鱼”,所以polo衫也被称为“鳄鱼衫”。此后,凡是这种样式的上衣,无论是什么品牌,人们都称为Polo衫,其做工精良、穿着舒适和款式简洁大方使Polo衫成为一种永恒的经典。

  Polo衫的发展从网球、马球、高尔夫、帆船运动衫到大众休闲运动服,根据不同产品类型,Polo衫细分为:儿童Polo衫、女式Polo衫、男式Polo衫,其中儿童Polo衫占有重要地位。

  作为休闲服饰历史上的经典传奇之一,POLO衫在西方男人的衣橱中一直享有很高的占有率。2015-2019年,全球POLO衫市场规模呈不断增长趋势,2020年因受疫情的影响,2020年全球POLO衫市场规模下滑至294.63亿美元。2021年全球POLO衫市场规模增长至313.87亿美元,2022年全球POLO衫市场规模约为328.35亿美元,预计2023年有望达到350亿美元。

  服装是社会文化的产物,Polo衫在一百多年的发展历程经久不衰、与时俱进,充分反映了Polo衫旺盛的生命力。Polo衫的流行也是在吸收多种文化精髓的基础上随着社会、经济科技发展不断实现创新发展,融入世界文化的一个过程。Polo衫从纯运动的针织服装发展到具有时尚和体现商务休闲的演变过程,也可以反映出人们在不同的历史时期对这种服装的接纳、认同和喜爱。

  据相关数据统计,我国国内服装年需求总量在400亿件以上,服装产品消费规模超过4.5万亿元,作为服装产业细分品类之一,POLO衫产品份额占比虽然较小,但POLO衫市场规模一直保持增长趋势,2022年我国POLO衫市场规模从2015年的442.4亿元增长至588.7亿元,预计2023年我国POLO衫市场规模有望达到616.7亿元。

  中国是全球主要的POLO衫生产和消费市场,2022年我国POLO衫总产量从2015年的83064万件增长至101993万件,POLO衫需求量从2015年的46765万件增长至56606万件;预计2023年我国POLO衫总产量有望达到106662万件,POLO衫需求量有望达到58344万件。

  据统计,2022年我国POLO衫制造行业总产值从2015年的435.5亿元增长至589.7亿元,POLO衫制造行业销售收入从2015年的424.8亿元增长至573.4亿元;预计2023年我国POLO衫制造行业总产值有望达到627.3亿元,POLO衫制造行业销售收入有望达到609.4亿元。

  近年来,随着人工及其他材料成本的增长,我国POLO衫销售均价呈增长趋势,2015年我国POLO衫销售均价94.6元/件,2019年突破100元/件,2022年我国POLO衫销售均价约为104元/件,预计2023年我国POLO衫市场销售均价约为105.7元/件。

  POLO衫行业需求的快速增长,国内POLO衫产业链已经成熟。POLO衫产业链上游主要由棉花、化纤、染料、纺织加工机械等;下游主要经过品牌专卖店、商超、电商平台销售给是广大消费者,应用于日常穿着及游戏穿着。

  棉花、化纤是POLO制造企业上游原材料产业的核心环节。棉花作为一种农产品,是纺织服装行业重要的原材料。2022年,虽然我国棉花的播种面积有所减少,但其产量仍有所增长,2022年中国棉花产量达598万吨,较2021年增加了24.91万吨,同比增长4.17%。

  将棉花制成纱线,把纱线制成布,把做好的布拿去染,剪裁布料做成衣服。2022年中国纱产量为2719.1万吨,同比下滑5.4%;中国布产量约为467.5亿米,同比下滑6.9%。

  POLO衫行业消费者主要分为男士、女士和小孩等。其中,男士是主要的消费群体,学生及年轻的上班族对POLO衫比较偏爱。中国处于经济的快速发展期,十八大以来,我国人均国民总收入(GNI)大幅增长,居民人均收入的增加使得消费者的购买力和购买意愿都大大增强,POLO衫购买量和价格都将是个持续提升的过程。2021年中国居民人均衣着支出为1419元,2022年中国居民人均衣着支出为1365元。

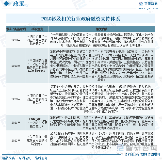
  近几年,国家及相关部门为了加强对服装业特别是中小企业的支持,相继出台一系列的融资支持政策,为服装衫企业提供多元化融资,拓宽企业融资渠道。

  2010年以后,我国服装行业进入发展的成熟期,转型升级步伐加快,行业趋势具体表现为高端服装品牌逐步崛起, 差异化服务已成为服装企业未来发展的核心驱动力。POLO衫作为时尚界的经典单品之一,在潮流中始终保持着其独特的魅力和不可替代性。自诞生以来,这种简单时尚的服装一直深受时尚界和消费者的喜爱。

  目前,国内POLO衫行业竞争日趋激烈,POLO衫企业大多数在内销市场和出口市场发力,POLO衫贴牌生产企业以往注重出口市场,近年来国外市场趋于饱和,不少OEM企业转型耕耘内地市场。目前,中国市场受欢迎的POLO衫品牌有马克华菲、海澜之家、七匹狼、劲霸、与狼共舞、花花公子、GXG、柒牌、美特斯邦威、罗蒙等。

  七匹狼作为中国男装品牌的领先企业之一,“七匹狼”为中国驰名商标,作为率先登陆中小板的上市公司,公司为闽派男装的代表企业,拥有广泛的知名度和良好的美誉度。2022年T恤类营业收入3.81元亿,占总营业收入有11.81%。

  近年来,Polo衫变得越来越流行。无论是工作、旅行还是日常生活,它已经逐渐成为不可或缺的一部分。Polo衫的流行创造了更大的下游需求,带动了行业发展。在经济文化和科学高速发展的现代社会中,Polo衫以其独特的文化内涵、舒适、自然、易搭配的实用功能成为一种经典而又充满时尚感的流行服装。Polo衫设计正朝着融入时代、人文内涵的趋势发展,Polo衫设计要想在品牌之路上走得更远,需要在求新求变中融入符合现代人潮流观的设计元素,充分发挥现代科学技术促进Polo衫的发展,在新技术应用、面料改良、色彩和图案创新、工艺细节改良等领域不断推陈出新,使Polo衫有更广阔的发展前景。

  以上数据及信息可参考智研咨询()发布的《中国POLO衫行业市场运行态势及市场供需预测报告》。智研咨询是中国领先产业咨询机构,提供深度产业研究报告、商业计划书、可行性研究报告及定制服务等一站式产业咨询服务。您可以关注【智研咨询】公众号,每天及时掌握更多行业动态。

  《2025-2031年中国POLO衫行业市场运行态势及市场供需预测报告》共十三章,包含2025-2031年中国POLO衫市场供求情况预测,2025-2031年中国POLO衫行业发展影响因素及进入障碍分析,2025-2031年中国POLO衫行业投资风险与应对措施分析等内容。

  智研咨询倡导尊重与保护知识产权,对有明确来源的内容注明出处。如发现本站文章存在版权、稿酬或其它问题,烦请联系我们,我们将及时与您沟通处理。联系方式:、。

  趋势研判!2024年中国能源行业分类、产业链图谱、能源消耗量及消费结构分析:迈向清洁低碳未来,引领全球可持续发展[图]

  2024年中国焊接机器人行业产业链图谱、市场规模、竞争格局及未来前景:高效精准焊接技术需求日益增长,焊接机器人国产替代空间巨大[图]

  研判2024!中国智能物联网(AIOT)行业产业链图谱、产业现状及未来前景分析:5G、AI等新一代信息技术持续赋能,AIOT市场规模加速扩容[图]

  2024年中国桶装水产业政策一览、产业链图谱、发展现状、企业竞争格局及发展趋势研判:消费者饮水需求发生转变,高品质桶装水成为产业发展新的驱动力[图]

  2024年1-7月中国电工仪器仪表产量为17367.9万台 华东地区产量最高(占比75.6%)

  2024年1-7月中国火力发电量产量为35813.9亿千瓦时 华东地区产量最高(占比32.8%)

首页
电话
短信
联系